The genesis of this program was the realization that glaucoma patients with dry eye disease are really suffering, and with the steady flow of innovative new therapies for glaucoma and for ocular surface disease (OSD) that are being introduced regularly, ophthalmologists are equipped with many opportunities to better protect patients’ vision and also help to alleviate their discomfort.
This discussion between Nathan Radcliffe, MD, and Preeya Gupta, MD, highlights some of the latest therapeutic advances in glaucoma and OSD. Here, they present real-world cases that illustrate how to integrate these treatments within a patient’s care plan for optimal results.
CASE 1: NEWLY DIAGNOSED POAG WITH MGD
Dr. Radcliffe: This 65-year-old woman was newly diagnosed with primary open-angle glaucoma (POAG). Her best corrected visual acuity is 20/20; IOPs are 24 mmHg in the right eye and 23 mmHg in the left eye. Corneal thickness is normal (550 microns) in both eyes, and visual fields are full.
Cirrus HD-OCT (Carl Zeiss Meditec) shows retinal nerve fiber layer (RNFL) loss inferiorly in both eyes, extending into the maculas. A PanoMap analysis, which is a widefield structural damage assessment, confirms inferior RNFL defects extending into the macula in both eyes. This is early glaucoma.
Upon clinical examination, I identified meibomian gland dysfunction (MGD), which for this patient is asymptomatic, and mild conjunctival hyperemia (Figure 1). Mild expression produced some inspissated secretions.
Historically, our first-line therapy for patients with early glaucoma is a topical antiglaucoma medication. Prostaglandin analogue (PGA) monotherapy is considered the initial treatment of choice, although selective laser trabeculoplasty (SLT) is becoming a popular option.1
PGAs are currently our first choice among the topical medications because they have excellent 24-hour efficacy, QD dosing, and a favorable systemic safety profile. Latanoprost is widely available as a generic formulation, but we do have some other agents that, in all likelihood, are more efficacious than latanoprost. They include:
- Bimatoprost (Lumigan, Allergan). Studies have shown a switch from latanoprost to bimatoprost reduces IOPs in latanoprost nonresponders.2
- Latanoprostene bunod (Vyzulta, Bausch + Lomb). This medication has been shown to be more efficacious than latanoprost by 1.24 mmHg.3
- Netarsudil/latanoprost (Rocklatan, Aerie Pharmaceuticals). This once-daily, fixed-combination medication has been shown to be more efficacious than latanoprost by an additional 1.3 mmHg to 2.5 mmHg.4
With several topical options from which to choose, it behooves us to prescribe the most efficacious agent to decrease the chance a patient will need more than one medication.
Dr. Gupta, should I immediately choose pharmacotherapy for this patient with glaucoma and MGD?
Dr. Gupta: Traditionally, that has been our approach, and it’s certainly not wrong to start a PGA, but I think we should be more proactive in thinking about what that topical drop will do to the ocular surface. If you were to ask any number of cornea specialists if antiglaucoma medications cause issues on the ocular surface, I believe everyone would say yes, unequivocally. These drops can cause allergies, and many patients are intolerant. Hyperemia is also an issue, particularly with certain classes of medications, and many of these medications contain benzalkonium chloride (BAK), a preservative that is pro-inflammatory and toxic to the ocular surface.5
This patient is treatment-naïve, and she may require therapy for 30 or more years of her life, even if it is just a single-agent eye drop. We know glaucoma doesn’t behave how we want it to, so she may require multiple therapies throughout the years; and OSD has visual function related implications, especially for patients with glaucoma, so we want to include the ocular surface in our treatment decision making.
When I talk to these patients, they say their number-one concern is that they can’t see well, and glaucoma is a blinding disease. But here’s the paradox: We’re trying to save patients from this blinding disease, but in doing so, we may be compromising their visual function and their overall happiness with their vision.
I urge all of my glaucoma colleagues to examine the ocular surface and use that as one parameter in their decision-making process, because when we consider the lifetime of someone with glaucoma and someone on therapy, we’re making a critical decision.
We know from the literature that there is a high prevalence of OSD in patients with glaucoma. Zhang and colleagues reported that more than 50% of patients using antiglaucoma medications have OSD.6 What’s more, many of our glaucoma patients are older and have MGD or are using systemic medications that can exacerbate the situation.
The prevalence and severity of OSD symptoms correlate with how often patients use a drop and with the chronicity of BAK exposure.
Leung and colleagues found a twofold increase in the likelihood of developing OSD with each additional BAK-containing drop prescribed.7 When we adhere to our traditional treatment paradigms, we prescribe a topical medication, and if it doesn’t work, we add another topical medication. This can spiral quickly into a situation where patients are not happy.
Not all medications are the same in how they interact with the ocular surface. PGAs are likely to induce hyperemia, and they also cause MGD and meibomian gland atrophy over time.8 Alpha-adrenergic agonists have a high ocular allergy rate.8 Carbonic anhydrase inhibitors can increase corneal thickness.8 Interestingly, there is a beta receptor on the lacrimal gland, and a beta-blocker can reduce the basal tear turnover rate and alter mucus production.8
According to several studies, PGAs are highly associated with MGD. Mocan and colleagues found that 92% of patients using a PGA compared with 58% using a non-PGA medication had some signs of MGD.9 Arita and colleagues showed a higher prevalence of meibomian gland atrophy after long-term use of topical antiglaucoma medications.10 I believe there are parallels between meibomian gland atrophy and RNFL damage.
We may not pay as much attention to the meibomian glands, because they’re not causing blindness in the way that losing fibers in the optic nerve causes blindness. However, severe meibomian gland atrophy (Figure 2) is irreversible. I take this very seriously, and in the thick of our day, when we’re worrying about patients losing nerve fibers in their optic nerve or their meibomian glands, we need to pay attention to both because both are irreversible processes.
Key considerations for this patient include:
- Antiglaucoma medications lead to ocular surface compromise, which increases with the length of exposure and the number of agents used.
- In treatment-naïve patients, an OSD clinical examination will help determine the risk of worsening dry eye disease or MGD when choosing treatment options. If a patient is asymptomatic today, we need to look at his or her risk factors, and the signs of OSD should be assessed as risk factors.
- Consider non-topical pharmacologic therapy, such as SLT, as first-line or early treatment for patients who have elevated IOPs and are at risk for OSD.
SLT AS A FIRST-LINE OPTION
Dr. Radcliffe: We have ample evidence supporting the use of SLT as primary and secondary therapy to treat glaucoma.11,12 Although the efficacy of SLT is similar to that of latanoprost, we probably don’t use it as often as we should, and we underappreciate its benefits to practice, patients, and payers.13,14 Data from the LiGHT study are changing this mindset.
The LiGHT study is a randomized, controlled trial in which 718 treatment-naïve patients were treated with either SLT or topical antiglaucoma therapy.15 At 36 months, about 75% of patients in the SLT group maintained target IOPs without topical medications.
Eyes in the SLT group were within target IOP at more visits than those in the topical medication group. The rate of disease deterioration, as determined by visual fields, was 3.8% in the SLT group compared with 5.8% in the topical medication group. In addition, more of the patients using topical medications needed treatment escalation (348) compared with those in the SLT group (299). As for glaucoma surgeries, 11 patients in the medication group needed surgery compared with zero in the SLT group.
This study concludes that SLT is a valid first-line therapy for ocular hypertension and glaucoma and is associated with better overall outcomes than topical medications. To me, this signals a change in the standard of care.
OUTCOME
Dr. Radcliffe: I treated this patient with SLT in both eyes (I use the Duet laser platform [Lumenis], which is a combination YAG and SLT laser). Six weeks later, her IOPs were 16 mmHg and 17 mmHg, which is an excellent pressure reduction, similar to what was seen in the LiGHT study.
The patient continues to be asymptomatic with MGD. She had no new complaints, which we might have seen if we had used topical medications. From this case, we can conclude that SLT is an ideal primary therapy for patients with glaucoma and MGD.
CASE 2: LONG-STANDING POAG, WORSENING DRY EYE
Dr. Gupta: This 67-year-old woman reported worsening dry eye symptoms, including foreign body sensation, blurred vision, and redness. She has a history of dry eye and POAG for more than a decade. She uses artificial tears liberally, warm compresses, and ointment at night. She recently stopped using latanoprost because she believed it was irritating her eyes, and she couldn’t tolerate it. She underwent successful SLT in 2008 and had a second SLT treatment in 2017.
The patient has significant corneal staining, fine telangiectasia, and 2+ MGD in both eyes. Her tear breakup time (TBUT) is 4 seconds, and MMP-9 testing indicates elevated levels of this inflammatory marker in both eyes. The patient’s IOPs are not well-controlled and have increased to untreated baseline: 24 mmHg for the right eye and 27 mmHg for the left eye. Best corrected visual acuity is 20/30 OU. Meibomian gland imaging shows some mild atrophy in the right eye and moderate atrophy in the left.
I incorporate meibomian gland imaging into my clinical examination because it tells me what has been happening over time, since we know the meibomian glands don’t die off instantaneously. It’s also a great educational tool that I use to show patients visually what’s happening on the ocular surface. It makes me a better clinician and helps me stage the severity of a patient’s MGD.
Dr. Radcliffe: The PanoMap analysis of the optic nerve and macula of the left eye shows diffused thinning of the RNFL and some inferotemporal bundle defects. (I’m expecting to see a superior change in the visual field.) The vertical cup-to-disc ratio is still only about 0.55. The deviation map shows an arcuate scotoma and inferior damage.
The key considerations for this patient include:
- Poorly controlled IOPs with glaucomatous optic nerve damage
- Intolerance of topical antiglaucoma medications
- Moderate to severe OSD, poorly controlled inflammation, and undertreated MGD with gland atrophy.
Dr. Gupta: We know that BAK induces conjunctival inflammation and reduces the viability of the corneal epithelial cells. Classic staining persists because the cells are constantly being bathed in BAK and cannot regenerate. TBUT is reduced because the glands become inflamed and atrophy over time. The surface becomes hyperosmolar, starting a vicious cycle of inflammation.
Figure 3 illustrates the normal ocular immune response and what happens when insult, injury, or loss of homeostasis occurs. T-cell activation and recruitment is ramped up, resulting in a cycle of inflammation, and the surface cannot repair itself properly.
Effective management of OSD in our glaucoma patients requires chronic suppression of inflammation, as these patients in particular are susceptible to chronic inflammation, not only because of the molecule—prostaglandins, for example, are pro-inflammatory—but also because chronic exposure to BAK induces inflammation.
When patients have signs and symptoms of dry eye disease in the setting of glaucoma, we should be thinking about prescribing an anti-inflammatory or immunomodulator agent, because these eyes will be chronically inflamed.
We have several agents from which to choose:
- Lifitegrast (Xiidra, Novartis) is an LFA-1 antagonist that blocks interaction with ICAM to stop inflammation. It is FDA-approved to treat the signs and symptoms of dry eye disease. What’s unique about this molecule is that it actively inhibits the activation and recruitment of T-cells. Researchers found that in two out of the four clinical studies used to approve Xiidra, patients experienced symptomatic relief as early as 2 weeks,16 which I attribute to lifitegrast’s dual mechanism of action.
- Cyclosporine ophthalmic emulsion 0.05% (Restasis, Allergan), which was approved by the FDA 17 years ago, inhibits T-cell activation via modulation of the calcineurin-phosphatase pathway. It has been shown to increase tear production and goblet cell density.17
- Cyclosporine ophthalmic solution 0.09% (Cequa, Sun Pharma), FDA-approved in 2018, is a nanomicellar formulation of cyclosporine.18
While the use of steroids in patients with glaucoma continues to be controversial, I often prescribe topical steroids for my glaucoma patients who have OSD. It’s not advisable for long-term therapy, but I use it for pulse dosing to treat a flare or an exacerbation. We must be cognizant of IOP elevation, cataract formation, and infection risk, particularly in patients who have blebs and other hardware in their eyes. But I think topical steroids when paired with a chronic immunomodulator can have a complementary relationship. I often start these medications side-by-side and use the steroid as induction therapy. That allows time for the immunomodulator to work.
Dr. Radcliffe: I agree that a brief pulse of a steroid is a good way to reboot the system once we’ve dealt with some offending agent. For example, if I stop a medication after glaucoma surgery and the patient has not yet achieved target pressure, I find a brief period of a steroid helps.
ADDRESSING THE OSD
Dr. Gupta: Like so many patients who are referred to me, this patient had chronic inflammation and moderate atrophy. To address the inflammation, I prescribed lifitegrast twice a day in both eyes. For the MGD, I treated with intense pulsed light (IPL) using the Lumenis M22 laser. I chose IPL because the patient has moderate atrophy and this treatment has a multistep component to it.
IPL employs a non-laser source of broad spectrum light to deliver selective photothermolysis. The light is absorbed in melanin and hemoglobin and is converted into thermal energy, causing selective damage to the telangiectasias along the eyelid. Note that IPL is contraindicated for patients with a skin type above Grade IV on the Fitzpatrick scale.
To perform IPL, we place protective eye shields and apply ultrasound gel before treating from tragus to tragus. I follow the Toyos protocol, which calls for manual gland expression after each IPL treatment.19 I treat the patient once a month for 4 months and then once every 6 months for maintenance.
IPL can be used to treat a broad range of disease stages from mild to severe, but I especially prefer this as a first choice in patients with significant gland atrophy.
In a 2016 multicenter study, my colleagues and I showed that IPL increases TBUT and oil flow and decreases telangiectasias.20 Dell and colleagues reported similar results, and they also showed that IPL reduces corneal staining and improves meibomian gland function.21 Liu and colleagues examined tear samples in patients before and after IPL, and found an altered or improved inflammatory profile in those patients.22
In my opinion, IPL is a great treatment for patients, such as this one in our case with moderate disease, as it helps to address inflammation along the eyelid.
Treating meibomian gland obstruction is also important, and in this case, after the series of IPL treatments, we decided to use the Systane iLux MGD Treatment Device (Alcon), which is indicated for adults with chronic disease of the eyelids. The iLux is a handheld device that applies focal heat and pressure to the eyelids. A magnifier allows direct visualization of the meibomian glands, and the treatment can be titrated. In my practice, I delegate this treatment to a technician.
To help clinicians implement dry eye services, Alcon offers the Dry Eye Excellence Program (DEEP) to physicians using the iLux device. A representative visits your practice to observe your staff and how you’re screening patients. I think this program stands out in terms of helping clinicians integrate what they need to optimize efficiency and be successful.
We’ve now addressed this patient’s primary complaint, her ocular surface disease, but her IOP is still not controlled. What should we do about her glaucoma?
SUSTAINED RELEASE IMPLANT FOR POAG
Dr. Radcliffe: In 2020, a new concept in glaucoma therapy was introduced. Bimatoprost SR (Durysta; Allergan) is the first sustained-release, biodegradable, intraocular implant approved by the FDA for the treatment of open-angle glaucoma or ocular hypertension.
The implant, which is about the size of the “I” in the word “LIBERTY” on a dime, is supplied preloaded in a single-use applicator with a 28-gauge needle. The needle enters the anterior chamber where the implant is delivered, settles in the inferior angle, and usually adheres to the trabecular meshwork or against the peripheral inferior iris. The implant elutes drug consistently for 4 months. Made from a biodegradable polymer, the implant hydrolyzes into glycolic and lactic acid and dissolves inside the eye in a year or two.
In phase 1/2 clinical trials, the 10-μg bimatoprost SR implant lowered IOPs 7.4 mmHg through week 16 compared with topical bimatoprost, which lowered IOPs 8.4 mmHg.23 Retreatment was not required in 91% and 71% of study eyes up to week 16 and month 6, respectively. Adverse events usually occurred within 2 days after the injection and were transient. Conjunctival hyperemia more than 2 days after the injection was more common with topical bimatoprost than bimatoprost SR (17.3% vs 6.7% of eyes).
In phase 3 studies, three implants were administered over a 1-year period.24 A Kaplan-Meier survival analysis (Figure 4) shows that when topical drops are stopped, the efficacy ceases in a matter of days. In the Phase 1/2 study, one injection of bimatoprost SR 10-μg controlled pressures in 36% of patients. After treatment with the implant every 4 months for 1 year, 83% of patients maintained target IOPs for 2 years. That’s remarkable, and it suggests that this therapy is changing uveoscleral outflow, maybe not permanently but on a lasting basis, so that the efficacy of the drug persists longer than the drug is in the eye.
Because three implants in the eye caused some endothelial cell loss, the current FDA indication is for one injection. I still find plenty of reasons to give one injection, because in some patients, the efficacy will persist for a long time, and some patients need a break from drops that will be meaningful for them.
A candidate for the bimatoprost SR implant must have an open angle and a healthy corneal endothelium. They may have ocular hypertension or glaucoma, may be using any number of topical antiglaucoma medications, and may be phakic or pseudophakic. In my opinion, pseudophakic patients are great candidates, because they will have deep chambers. You won’t have to worry about the angle in most cases, and if they’ve had successful cataract surgery, their cornea is healthy. Other good candidates are patients who have compliance or tolerability issues—red eyes, dry eyes, MGD, a heavy drop burden, difficulty administering drops properly—and whose symptoms can be improved by eliminating topical medications.
CONCLUSION
This patient was treated with the sustained-release bimatoprost implant in both eyes (same-day injections can be given after a betadine prep). Two weeks after receiving the implants, her pressures were reduced to 17 mmHg and 18 mmHg, and eliminating topical agents was of great benefit to her.
I believe intracameral therapy will open up a huge new avenue for glaucoma patients who are suffering from the topical side effects of our standard therapies.
CASE 3: REFRACTORY GLAUCOMA AND BLURRED VISION
Dr. Gupta: This 60-year-old man has a POAG has a history of narrow angles after iridotomies. He reports blurred vision and glare, and fluctuating vision at times. He has been treated with SLT twice, and he uses three topical antiglaucoma medications, including a PGA. His visual acuity is 20/30 OD and 20/40 OS, and his IOPs are 25 mmHg OU. He has early cataracts in both eyes.
MGD is apparent in the clinical photos with some adjacent atrophy. TBUT was 4 seconds.
Dr. Radcliffe: The Cirrus HD-OCT combined report shows early glaucoma in the right eye, a full visual field, obvious cupping, and an inferior RNFL defect. The average RNFL thickness is normal, but don’t let that and the normal visual field fool you. This is glaucoma.
The left eye has moderate-to-severe glaucoma with a significant inferior nasal step, possibly some superior changes, diffused RNFL loss and cupping, and an average RNFL thickness of about 65. This is some serious glaucoma.
Thinking about the treatment options for this patient, I know he’s using topical medications and has had laser. He’s not a candidate for anything in the anterior chamber because of the narrow angles. Other options are tube shunts and trabeculectomy, but I don’t think we’re there yet. He could be a candidate for the Xen 45 gel stent (Allergan) with mitomycin C, but I want to give his physiologic outflow a chance before I move to Xen. The other category open to us includes the canal procedures. This patient is an excellent candidate for a standalone intervention in that category.
The conventional outflow pathway contributes most of the outflow in normal eyes, and most surgeons prefer to target that pathway first, because of the favorable safety profile.25-27 Episcleral venous back pressure serves as a backstop that may prevent hypotony postoperatively. We also know the majority of resistance to outflow is at the level of the trabecular meshwork, and bypassing the meshwork and the canal is a good way to address that. In earlier glaucoma—and this is just theoretical—I tend to think there’s a healthy outflow system. I just have to get past the trabecular meshwork.
The Omni Surgical System (Sight Sciences) comprehensively addresses the physiologic or conventional outflow system. It combines two distinct angle procedures: ab interno trabeculotomy and viscodilation of the Schlemm canal. It can be used in combination with cataract surgery or as a standalone procedure, and it can be performed to treat early glaucoma, ocular hypertension, or severe glaucoma. By contrast, the trabecular meshwork stents must be paired with cataract surgery and are indicated for mild-to-moderate glaucoma.
Brown and colleagues performed Omni procedures during cataract surgeries on 41 eyes.28 Eyes with baseline pressures above 21 mmHg achieved up to 9 mmHg of pressure reduction; eyes with lower pressures achieved 4 mmHg or 5 mmHg of pressure reduction (Figure 5).
As a standalone procedure in 13 eyes, the Omni achieved similar efficacy, with a 41% reduction in mean pressure. In the group with higher baseline pressures, the mean reduction was 12.5 mmHg; eyes with lower baseline pressures achieved 6 mmHg of pressure reduction.
The patient and I discussed using the Omni system to perform a standalone procedure, but because he has cataracts and is already going to the OR to treat his glaucoma, he asked us to extract the cataracts at the same time. Before proceeding with cataract surgery, however, we must address the patient’s uncontrolled dry eye.
PREOPERATIVE PAUSE TO TREAT OSD
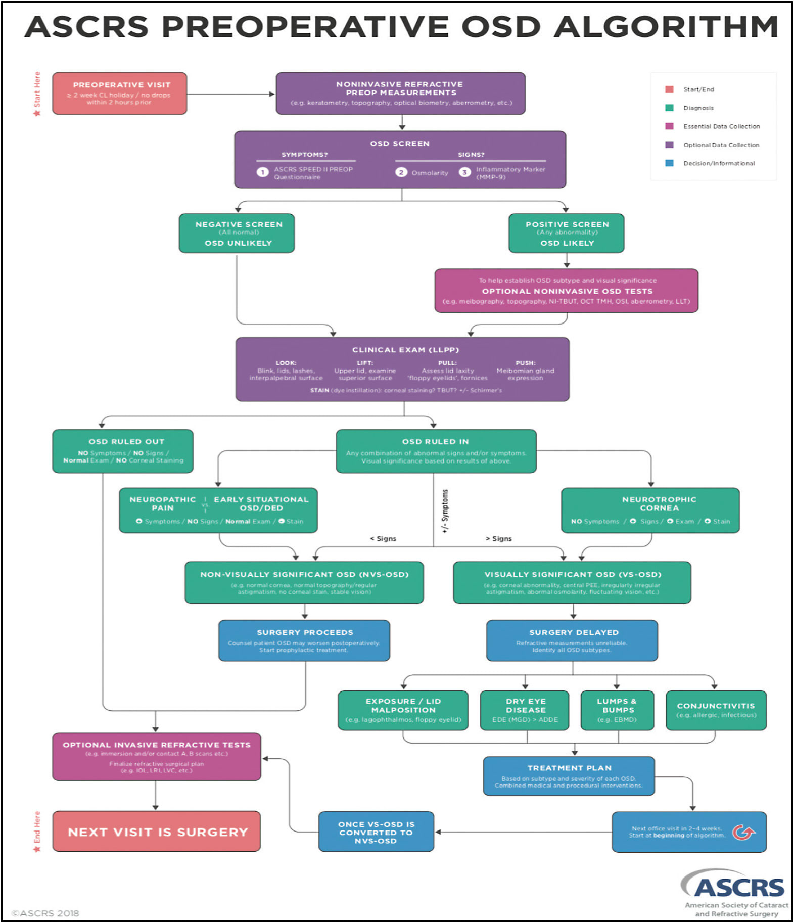
Dr. Gupta: How prevalent is OSD in patients presenting for cataract surgery evaluation?29 In a study performed by myself and Christopher Starr, MD, we found that 80% of the patients in our study had at least one abnormal test, whether it was MMP-9, osmolarity, or corneal staining. That means, more often than not, a patient sitting in our chair will have OSD.
The ASCRS Cornea Clinical Committee developed an algorithm to assess patients preoperatively (Figure 6). Our goal was to emphasize to cataract and refractive surgeons that OSD negatively impacts outcomes, not only in terms of patients’ comfort and visual quality but also in terms of being able to provide optimum refractive outcomes.30
For example, we know that high osmolarity or other signs of dry eye disease can lead to abnormalities in keratometry readings. The mnemonic LLPP—look, lift, pull, push—came out of this paper. It is a guided ocular surface examination that should take no more than 30 seconds to perform and will help you more readily identify OSD.
This patient needs OSD management prior to cataract surgery, and now, he’s having cataract surgery and a MIGS procedure. Going back to the concept of addressing inflammation and also critically identifying and treating MGD, that’s how we considered our treatment options.
In my presurgical patients, I usually use lifitegrast with or without a steroid. In patients who have chronic disease, I have a low threshold to add an immunomodulator, such as lifitegrast, because of its rapid onset of action and also because these patients tend to decompensate postoperatively. We’ve all had patients who report foreign body sensation and irritation after surgery, so by starting lifitegrast or another immunomodulator, I can begin rehabbing the ocular surface even before surgery.
I’ve found the TearCare (SightSciences) procedure effectively treats MGD in presurgical patients, and it’s an easy treatment to integrate into clinical practice. The system consists of flexible eyelid elements that deliver precise, consistent thermal energy. Patients can blink during the 15-minute heating treatment, which helps to express meibum. After the treatment, I express the glands using their proprietary forceps.
The Olympia study, which compared the TearCare procedure with LipiFlow Thermal Pulsation (Johnson & Johnson), found that patients treated with TearCare or LipiFlow showed significant, clinically meaningful improvement in TBUT at 2 weeks and continued to improve at 1 month.31
While I want to see anatomic improvement, how the patient feels is of great importance to me, because that’s the patient’s perception of value. I like recommending this procedure to patients preoperatively because I know they’ll experience a rapid improvement not only anatomically but also in terms of their symptoms.
After treating MGD, I bring presurgical patients back to the office to repeat their biometry to detect any changes, and then I perform a basic clinical assessment, including TBUT. It’s important to have objective parameters before and after treatment. It’s also helpful to share them with patients so they understand what’s changing and what’s improving. Now that we’ve teed up the ocular surface, our patient is ready for surgery.
CONCLUSION
Dr. Radcliffe: Patients like the three we’ve discussed here are in ophthalmologists’ offices every day. They have glaucoma, they’re using multiple drops, and they’re experiencing the effects of MGD or corneal toxicity. Topical antiglaucoma medications and preservatives have a role in the high prevalence of OSD and dryness in these patients. With new and evolving technologies, we have an opportunity to take action and alleviate these troubling symptoms.
Dr. Gupta: I couldn’t agree more. These patients are in our practices. You don’t have to be a dry eye specialist or a glaucoma specialist. You just have to have patients that need help, and we all have those. We challenge you to adopt some of these new technologies, and, ultimately, help take better care of your patients.
REFERENCES
- Lang JC. Ocular drug delivery conventional ocular formulations. Adv Drug Delivery Rev. 1995;16:39-43.
- Myers JS, Vold S, Zaman F, Williams JM, Hollander DA. Bimatoprost 0.01% or 0.03% in patients with glaucoma or ocular hypertension previously treated with latanoprost: two randomized 12-week trials. Clin Ophthalmol. 2014;8:643-652.
- Weinreb RN, Ong T, Scassellati Sforzolini B, Vittitow JL, Singh K, Kaufman PL; VOYAGER study group. A randomised, controlled comparison of latanoprostene bunod and latanoprost 0.005% in the treatment of ocular hypertension and open angle glaucoma: the VOYAGER study. Br J Ophthalmol. 2015;99:738-745.
- Asrani S, Robin AL, Serle JB, et al.; MERCURY-1 Study Group. Netarsudil/latanoprost fixed-dose combination for elevated intraocular pressure: three-month data from a randomized phase 3 trial. Am J Ophthalmol. 2019;207:248-257.
- Craig JP, Nichols KK, Akpek EK, et al. TFOS DEWS II Definition and Classification Report. Ocul Surf. 2017;15(3):276-283.
- Zhang X, Vadoothker S, Munir WM, Saeedi O. Ocular surface disease and glaucoma medications: a clinical approach. Eye Contact Lens. 2019;45(1):11-18.
- Leung EW, Medeiros FA, Weinreb RN. Prevalence of ocular surface disease in glaucoma patients. J Glaucoma. 2008;17:350−355.
- Zhang X, Vadoothker S, Munir WM, Saeedi O. Ocular surface disease and glaucoma medications: a clinical approach. Eye Contact Lens. 2019;45(1):11-18.
- Mocan MC, Uzunosmanoglu E, Kocabeyoglu S, Karakaya J, Irkec M. The association of chronic topical prostaglandin analog use with meibomian gland dysfunction. J Glaucoma. 2016;25(9):770-774.
- Arita R, Itoh K, Maeda S, et al. Comparison of the long-term effects of various topical antiglaucoma medications on meibomian glands. Cornea. 2012;31(11):1229-1234.
- Realini T. Selective laser trabeculoplasty for the management of open-angle glaucoma in St. Lucia. JAMA Ophthalmol. 2013;131(3):321-327.
- Katz LJ, Steinmann WC, Kabir A, Molineaux J, Wizov SS, Marcellino G; SLT/Med Study Group. Selective laser trabeculoplasty versus medical therapy as initial treatment of glaucoma: a prospective, randomized trial. J Glaucoma. 2012;21(7):460-468.
- Caprioli J. The tube versus trabeculectomy study: why its findings may not change clinical practice? Am J Ophthalmol. 2011;151(5):742-744.
- Seider MI, Keenan JD, Han Y. Cost of selective laser trabeculoplasty vs topical medications for glaucoma. Arch Ophthalmol. 2012;130(4):529-530.
- Gazzard G, Konstantakopoulou E, Garway-Heath D, et al. Selective laser trabeculoplasty versus eye drops for first-line treatment of ocular hypertension and glaucoma (LiGHT): a multicentre randomised controlled trial. Lancet. 2019;393(10180):1505-1516.
- Holland EJ, Luchs J, Karpecki PM, et al. Lifitegrast for the treatment of dry eye disease: results of a phase III, randomized, double-masked, placebo-controlled trial (OPUS-3). Ophthalmology. 2017;124(1):53-60.
- Ames P, Galor A. Cyclosporine ophthalmic emulsions for the treatment of dry eye: a review of the clinical evidence. Clin Investig (Lond). 2015;5(3):267-285.
- Goldberg DF, Malhotra RP, Schechter BA, Justice A, Weiss SL, Sheppard JD. A phase 3, randomized, double-masked study of OTX-101 ophthalmic solution 0.09% in the treatment of dry eye disease. Ophthalmology. 2019;126(9):1230-1237.
- Toyos R, McGill W, Briscoe D. Intense pulsed light treatment for dry eye disease due to meibomian gland dysfunction; a 3-year retrospective study. Photomed Laser Surg. 2015;33(1):41-46.
- Gupta PK, Vora GK, Matossian C, Kim M, Stinnett S. Outcomes of intense pulsed light therapy for treatment of evaporative dry eye disease. Can J Ophthalmol. 2016;51(4):249-253.
- Dell SJ, Gaster RN, Barbarino SC, Cunningham DN. Prospective evaluation of intense pulsed light and meibomian gland expression efficacy on relieving signs and symptoms of dry eye disease due to meibomian gland dysfunction. Clin Ophthalmol. 2017;11:817-827.
- Liu R, Rong B, Tu P, et al. Analysis of cytokine levels in tears and clinical correlations after intense pulsed light treating meibomian gland dysfunction. Am J Ophthalmol. 2017;183:81-90.
- Lewis RA, Christie WC, Day DG, et al.; Bimatoprost SR Study Group. Bimatoprost sustained-release implants for glaucoma therapy: 6-month results from a phase I/II clinical trial. Am J Ophthalmol. 2017;175:137-147.
- Medeiros FA, Walters TR, Kolko M, et al.; ARTEMIS 1 Study Group. Phase 3, randomized, 20-month study of bimatoprost implant in open-angle glaucoma and ocular hypertension (ARTEMIS 1). Ophthalmology. 2020 Jun 13:S0161-6420(20)30555-8. Epub ahead of print.
- MarketScope Report, as presented at OIS MIGS Breakfast at AAO 2017.
- SooHoo JR, Seibold LK, Radcliffe NM, Kahook MY. Minimally invasive glaucoma surgery: current implants and future innovations. Can J Ophthalmol. 2014;49(6):528-533.
- Tracer N, Dickerson JE Jr, Radcliffe NM. Circumferential viscodilation ab interno combined with phacoemulsification for treatment of open-angle glaucoma: 12-month outcomes. Clin Ophthalmol. 2020;14:1357-1364.
- Brown R, Dhamdhere K, Tsegaw S, Eisenberg K. Goniotomy combined with viscodilation of Schlemm’s canal for reducing IOP in open angle glaucoma. Presented at: American Society of Cataract and Refractive Surgery Annual Meeting; May 3-7, 2019; San Diego, CA.
- Gupta PK, Drinkwater OJ, VanDusen KW, Brissette AR, Starr CE. Prevalence of ocular surface dysfunction in patients presenting for cataract surgery evaluation. J Cataract Refract Surg. 2018;44(9):1090-1096.
- Starr CE, Gupta PK, Farid M, et al; ASCRS Cornea Clinical Committee. An algorithm for the preoperative diagnosis and treatment of ocular surface disorders. J Cataract Refract Surg. 2019;45(5):669-684.
- Loh J. A Novel, Targeted, Blink Assisted, Thermal Eyelid Therapy and Meibomian Gland Clearance in the Treatment of Meibomian Gland Dysfunction (MGD): A Prospective Randomized Controlled Trial (Olympia). Poster presented at: Women in Ophthalmology 2020 Virtual Summer Symposium; August 21-23, 2020.







